A4988 Step Motor Sürücü Kartı

A4988 driver is specially designed to drive bipolar microstepping motors in different modes like full step half step quarter step eighth step and sixteenth step and have output of approx.
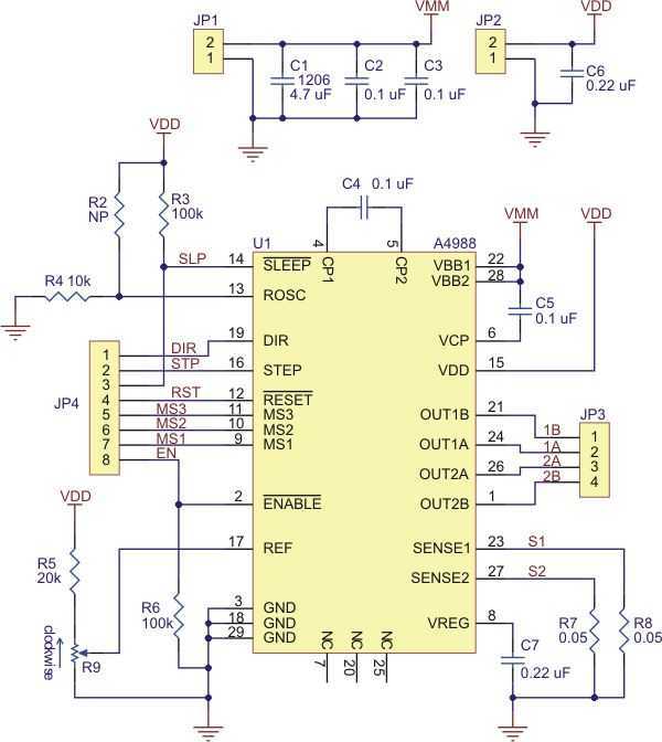
A4988 step motor sürücü kartı. The l298n motor driver board is built around the l298 dual full bridge driver made by stmicroelectronics. A uln2003 darlington driver bo. Bu sayede motordan dönen ters kuvvet sürücüye herhangi bir zarar veremez. This breakout board for allegro s a4988 microstepping bipolar stepper motor driver features adjustable current limiting over current and over temperature protection and five different microstep resolutions down to 1 16 step.
Easy driver step motor sürücü 13 57 tl 20 65 tl hy div268n 5a step motor sürücü. Umarım sizler için faydalı bir kaynak olmuştur. A4988 step motor sürücü kartı robotdyn 18 88 tl 27 14 tl arduino dc step motor sürücü shield 66 67 tl 34. Through these two models you will begin to enter the w.
There are several ways to make a stepper motor run and the best way will depend on the application the motor and the electronics available. 1x a4988 step motor sürücü kartı. Merhabalar bu yazımda nema 17 serisi step motorların a4988 step motor sürücü kartı ile nasıl kullanıldığını bağlantı şeklini dikkat edilmesi gereken noktaları incelemeye çalıştım. Drive a stepper motor with an arduino and a a4988 stepstick pololu driver.
Information about the l298n motor driver. Arduino kullanılarak nasıl programlanabileceğini örnekledim. A4988 stepper motor driver is a complete driver for microstepping motor with by default translator for easy operation. Sürücünün akım sınırlaması yüksek akım koruması ve 5 farklı mikrostep çözünürlüğü vardır.
A4988 step motor sürücü kartı allegro nun en kullanışlı mikrostep çift kutuplu bipolar step motor sürücüsüdür. For running a stepper motor from an arduino these are the main ways to go1. Stepper motor with arduino and driver a4988. Eğer videomu beğendiyseniz lütfen youtube sayfamdan beğene tıklamayı.
This is a 16 pin driver. It comes with two separate channels called a and b that you can use to drive 2 dc motors or 1 stepper motor when combined. Today i will show a step motor driver. It operates from 8 v to 35 v and can deliver up to approximately 1 a per phase without a heat sink or forced air flow it is rated for 2 a per coil with sufficient.
8 35v arasında çalışabilir ve her bobin için 1 a zorlanmada ve soğutucu ile beraber kullanımda 2a akım vermektedir. With this motor driver you can control dc motors stepper motors relays and solenoids.